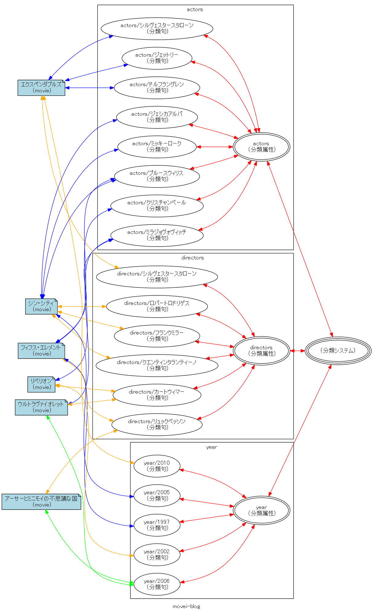
だいぶ昔、たぶん Caty+Graphviz で描いた。画像しか残ってない。
引用をストックしました
引用するにはまずログインしてください
引用をストックできませんでした。再度お試しください
限定公開記事のため引用できません。